昆明五华警方发布通告


918云南交通台(微信)




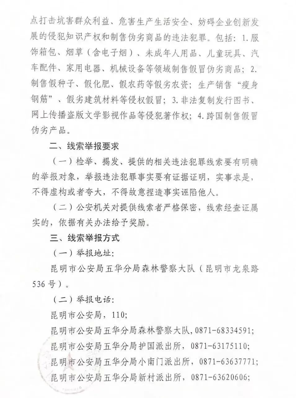
近日,为深入开展“昆仑2022”专项行动,将打击涉食药环知(食品、药品、环境、知识产权)领域违法犯罪专项行动推向深入,营造全民参与、协同共治的良好氛围,昆明五华警方发布通告,向社会征集涉食药环知领域犯罪线索。



详情如下

918云南交通台(微信)918云南交通台(微信)

918云南交通台(微信)

918云南交通台(微信)


▍来源开屏新闻

▍版权归原作者所有,如有侵权请联系我们及时处理


如何快速的找到我们

918云南交通台(微信)


918云南交通台(微信)

918云南交通台(微信)

关于我们
918云南交通台(微信)

918云南交通台,FM91.8云南交通之声官方微信公众号。有效覆盖120万车主!云南第一车主微信平台!你所关心的汽车路况,都在这里!918云南交通台,时时陪你在身边!

商务合作,请联系微信号sw9180505 (添加请说明合作事项)



本文由昆明信息港机器人小明转载自"918云南交通台(微信)"
广告热线: (0871)65364045  新闻热线: (0871)65390101
24小时网站违法和不良信息举报电话: 0871-65390101  举报邮箱: 2779967946@qq.com