昆明信息港
彩龙社区
旅行
正文
民生服务
出行
财经
教育
健康
文化
旅游
招聘
旅行社可申请全额暂退旅游服务质量保证金
2022-04-12 09:20
来源:昆明市西山区发布
上一篇
三部门:支持上市公司与投资者分享发展红利
来源:昆明市西山区发布
2022-04-12
下一篇
全是干货!盘龙区疫情防控资讯汇总,建议转发+收藏→
来源:昆明盘龙发布
2022-04-11
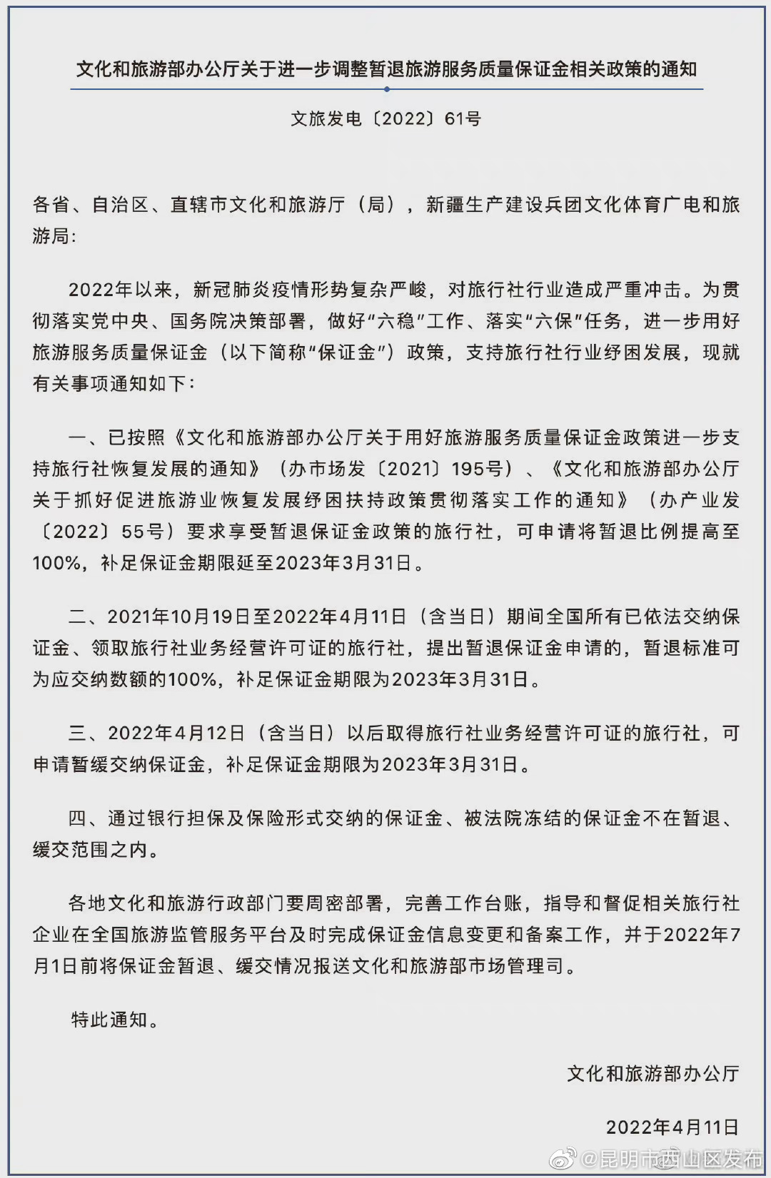
根据文化和旅游部办公厅11日印发的通知,为支持旅行社行业纾困发展,符合相关条件的旅行社可申请全额暂退保证金或暂缓交纳,补足保证金期限延至2023年3月31日。通过银行担保及保险形式交纳的保证金、被法院冻结的保证金不在暂退、缓交范围之内。详情戳图↓(@新华社 )
本文由昆明信息港机器人小明转载自"昆明市西山区发布"
广告热线: (0871)65364045 新闻热线: (0871)65390101
24小时网站违法和不良信息举报电话: 0871-65390101 举报邮箱: 2779967946@qq.com
互联网新闻信息服务许可证: 53120170004
增值电信业务经营许可证(ICP): 滇B2-20090009