
盘龙区2022年外来务工人员随迁子女小学一年级入学确认
通 告
为保证盘龙区外来务工人员随迁子女顺利入学,现就确认有关事项通告如下:
一、确认对象:
2022年3月1日-3月7日,在“昆明市义务教育阶段招生入学系统(昆明义招网)”平台完成了网上预登记,且年满六周岁(2016年8月31日以前出生,含8月31日)的外来务工人员随迁子女。
外来务工人员随迁子女是指户籍在昆明市主城区以外的适龄儿童。昆明市主城区包括五华区、盘龙区、西山区、官渡区、呈贡区、晋宁区、滇池旅游度假区、经济技术开发区、高新技术开发区。
二、确认时间及方式:
今年因疫情防控工作需要,确认时间及方式,以昆明市招生委员会最终发布为准。请家长密切关注“昆明市义务教育阶段招生入学系统(昆明义招网)”,网址:www.kmyzw.cn。
三、确认所需材料:
1.在“昆明市义务教育阶段招生入学系统(昆明义招网)”平台自行打印的《昆明市外来务工人员随迁子女小学一年级入学预登记信息采集表》;
2.适龄儿童及法定监护人的户口簿,孩子与法定监护人的户籍不在同一本户口簿上的,请家长提供与孩子的亲缘关系证明(出生医学证明、监护人结婚证等);
3.适龄儿童的法定监护人在盘龙区居住地派出所办理的《云南省居住证》或《暂住登记证明》(必须在2022年2月28日以前办理,且在有效期内),若监护人有一方户籍在昆明市主城区,可以不提供;
4.适龄儿童的法定监护人在盘龙区近期的实际居住证明(房产证、银行开具的房产抵押证明、购房合同、租房合同等其中一种);
5.适龄儿童的法定监护人近期出具的在昆务工证明(劳动合同、营业执照、务工地社区出具的务工证明等其中一种);
6.适龄儿童的《预防接种完成证明》或《预防接种证》;
7.适龄儿童的法定监护人在昆明市主城区缴纳城镇职工养老保险的证明(昆明市社会保险个人参保证明、城镇职工近三年养老保险缴费明细等其中一种),未缴纳的不需要提供;
8.超过法定入学年龄的孩子,须提供户籍所在地县(区)级教育行政部门或乡镇政府(街道办事处)开具的缓学证明;
9.适龄儿童的半寸免冠近照(蓝底彩照)2张;
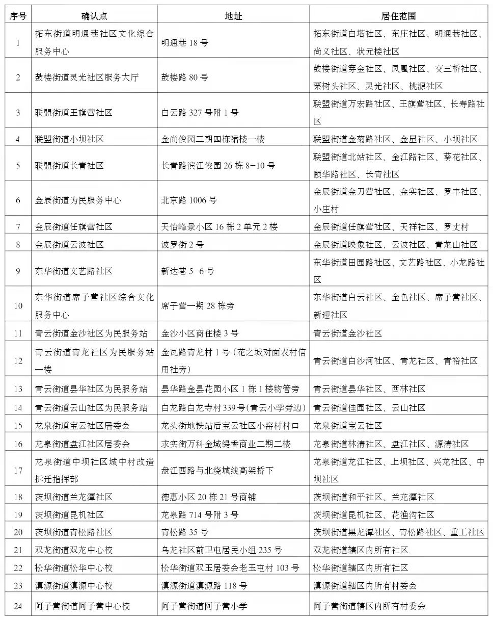
四、确认地点:

五、对办理了预登记手续且通过确认的外来务工人员随迁子女,将结合我区学位情况,按以下四个顺序统筹安排入学:
1.父母或其他法定监护人在主城区缴纳城镇职工养老保险且在辖区内购房居住的;
2.父母或其他法定监护人在主城区缴纳城镇职工养老保险且在辖区内租房居住的;
3.父母或其他法定监护人在主城区未缴纳城镇职工养老保险但在辖区内购房居住的;
4.父母或其他法定监护人在主城区未缴纳城镇职工养老保险但在辖区内租房居住的。
六、有下列情形之一的,将谢绝家长的入学申请:
1.家长未在2022年3月1日-3月7日完成网上预登记的;
2.完成了网上预登记但未进行确认的;
3.完成了网上预登记但确认不符合政策的;
4.已经入学并取得小学学籍的。
七、不符合入学政策或未按要求完成网上预登记、未通过确认的外来务工人员随迁子女,应到户籍所在地依法接受义务教育。对统筹安排学校不满意的外来务工人员随迁子女,可选择回户籍所在地依法接受义务教育。若因入学问题出现扰乱社会治安的,由辖区公安机关依法处置。
八、其他注意事项:
1.请家长如实提供入学报名材料,伪造、篡改材料的,一经核实,取消在我区的就学资格。
2.家长自行选择到民办学校就读的,请选择有办学资质的学校。
尊敬的家长,我区2022年小学入学学位紧张,就学形势严峻,入学学位缺口大。将按四个顺序统筹安排外来务工人员随迁子女入学,公办学校学位不够的,安排到政府统一标准购买了学位、上年度年检合格的民办学校就读。费用差额部分由民办学校按照收费标准向家长收取,请您根据自己的实际情况提前做好准备或联系户籍地就读。
如您在小学一年级入学确认过程中遇到困难,可以拨打电话进行咨询:
1.咨询电话:0871-63163940(在工作时间内接受咨询)。
2.工作时间:上午9:00-12:00,下午13:30-17:00。
特 此 通 告
盘龙区教育体育局
2022年3月31日
盘龙区教育体育局
权威 速度 温度 态度

