
玉溪市人民医院2022年提前招聘编制内工作人员公告
为进一步推进“公开、平等、竞争、择优”用人机制,吸引优秀人才来我院,推动我院人才队伍建设。按照国家、省、市关于事业单位招聘相关规定和引进人才相关政策,面向普通高校2022年毕业研究生及取得规培合格证的往届毕业生,招聘编制内工作人员48名。现将相关事宜如下:
一、基本条件及岗位设置
(一)基本条件
1.具有中华人民共和国国籍;
2.坚持党的路线、方针、政策,遵纪守法,具有为医学献身的精神;
3.具有岗位所需要的专业知识和技能;
4.身心健康,具备招聘岗位工作能力,能吃苦耐劳;
5.具有团队精神,积极进取,具备良好的沟通能力和书写能力;
6.具有招聘岗位要求的普通高校全日制学历及相应学位。
7.年龄。往届毕业生,要求年龄在35周岁及以下,博士研究生放宽至45岁。2022年毕业生按云南省事业单位招聘相关规定执行。此次招聘凡涉及时间计算的,以2022年12月31日为准。
8.无按规定不得聘用的情况。
9.曾受过党纪、政纪和刑事处分(包括正在接受立案审查)的人员不得聘用。
(二)招聘岗位及相关要求
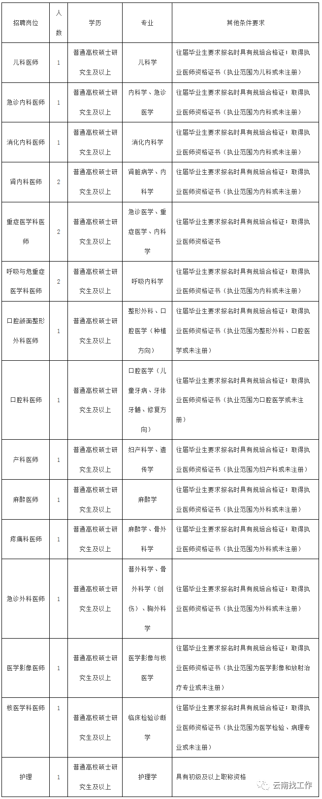
1、玉溪市人民医院(本部): 共设置18个岗位

2、澄江院区:20个岗位

3、玉溪市传染病医院:10个岗位

二、招聘程序
(一)发布招聘公告和宣传招聘信息
在玉溪市人才网(http://www.yxrc.cn)、玉溪市人民医院官方网站(http://www.yxhospital.com)上发布招聘公告。参加省卫健委组织的赴省外医学院校招聘会、云南省人才交流会、昆明医科大学招聘会,宣传招聘信息,收集考生信息。
(二)报名:自发布公告之日起至2022年2月28日24:00截止,采用邮箱投递资料的报名方式。报名人员将相关材料以压缩文件包(以“姓名+报考岗位”命名)形式发送附件至医院招聘专用邮箱2383605775@qq.com。材料要求如下:
1.报名表(附件1);
2.信息采集表(附件2);
3.个人简历;
4.证书及证明材料扫描件(本科及以上的毕业证书、学位证书;医师资格证、执业医师证、职称证、规培合格证、研究生证、就业推荐表、获奖证书、论文、专利证书、CET成绩单)
(三)资格审查
由招聘单位对报考人员信息及相关资料进行资格审查。凡考生不按要求及时提供所需信息和材料,或因考生本人未接未回电话或电话不畅通等原因导致信息无法落实的,均视为资格审查不合格。资格复审贯穿整个招聘和聘用环节,任何时候发现与报考岗位要求不相符、提供虚假信息和材料证明的,不予聘用,已办理聘用手续的予以解除聘用关系。
(四)考试考核
在玉溪市人力资源和社会保障局、玉溪市卫生健康委员会指导下,在玉溪市纪委市监委驻市卫健委纪检组的监督下,由玉溪市人民医院组织实施。拟安排在2022年3-4月,以具体实施为准,后续招聘环节的相关事宜通知在玉溪市人民医院官方网站(http://www.yxhospital.com)发布,敬请各位考生保持关注。
采取综合面试的形式进行考核。面试成绩满分100分,设置分数合格线70分,低于70分者不予聘用(单项否决)。
从高分到低分排名,确定拟聘用人员。同一岗位分数相同的,采取加试考核方式,考核内容为专业知识和技能测试。以加试的成绩排名确定拟聘用人员。
(五)体检
招聘单位组织拟聘用人员体检,体检项目和标准参照公务员聘用体检的相关规定执行,不按时参加体检视为自动放弃。首次体检不合格的在规定时间内可到上级医疗机构进行一次复检,复检结果为最终体检结果;体检费用由应聘人员自理。如出现体检不合格或自动放弃的,视具体情况确定是否需要递补,按综合成绩从高分到低分依次递补。
(六)签订就业协议
体检合格者,医院与其签订就业协议,约定报到时间、聘用条件及违约承担责任。凡无合理的理由不按时报到的视为自动放弃,并按违约处理;报到时不能按毕业生就业聘用要求提供材料(毕业证、学位证、完整人事档案资料及就业报到证等)的不予聘用,视为考生自动放弃;违反就业协议不能到岗的,按违约协议办理解约手续。
(七)考察
考生按就业协议约定时间报到,并提供相关证书原件和复印件,以及个人档案、就业报到证,届时验原件与复印件,按事业单位聘用要求查验相关材料和证书。
由人力资源部、组织部、医务部和护理部组成考察小组,按国家档案审核相关规定,审阅个人档案进行考察,要求档案资料完整规范,且无视为不符合招聘岗位要求的情况,无视为事业单位不能聘用的情况。主要考察考生政治素质、道德品质以及需要回避的情况,是否符合聘用条件,是否存在不予聘用情况,并填写《事业单位考察表》,经市卫健委审核合格。
(八)公示
经体检、考察合格的确定为拟聘用人员,报主管部门审核备案后,在玉溪市人才网(http://www.yxrc.cn)上进行为期7个工作日的公示。公示期间若收到投诉、举报或异议,由纪检部门和考察小组联合进行调查核实,若存在视为不合格的情况,取消聘用资格。
(九)聘用
公示期满,期间未收到任何投诉、举报及异议,按事业单位招聘流程办理聘用手续。
四、纪律要求
(一)报考人员填写或提交的个人资料要做到全面、真实、准确、有效,不得隐瞒真实情况、弄虚作假。
(二)报考人员应保持报名时登记的联系电话畅通。若因报考人员联系电话不畅通而造成的后果,由报考人员本人负责。
(三)对违反公开招聘纪律或不具备应聘资格、弄虚作假、隐瞒真实情况的报考人员,取消考核或聘用资格,并视情节轻重给予相应处罚。
(四)严格按公开招聘相关规定执行回避制度。
(五)严格遵守公开、公平、公正的原则组织招聘工作。
(六)自觉接受主管部门和公众的监督。
(七)资格审查贯穿整个招聘和聘用过程。
五、疫情防控要求
严格按照国家、省、市政府关于疫情防控要求参加考试考核,届时若因考生及社会关系行程导致无法参加考试考核,由考生个人承担责任。提示如下:
1.“健康码”和“通信大数据行程卡”均为绿码的, 现场测量体温正常(≤37.3℃)可进入考点参加考试。
2.“健康码”为黄码、“通信大数据行程卡”显示来自国内有高中风险地区的城市的报考者,需提供考试前48小时内有效的新冠病毒核酸检测阴性检测报告原件或出示“健康码”新冠病毒核酸检测阴性信息,现场测量体温正常(≤37.3℃)方可参加考试,未提供报告(证明)的报考者不得进入考点。
3.近1个月内有境外旅居史的报考者,需提供14天有效的集中医学隔离观察和7天有效居家隔离观察证明、考试前48小时内有效的新冠病毒核酸检测阴性检测报告原件或出示“健康码”新冠病毒核酸检测阴性信息,现场测量体温正常(≤37.3℃)方可进入考点,未提供报告(证明)的报考者不得进入考点。
4.“健康码”为红码的报考者不得进入考点。
5.报考者如因有相关旅居史、密切接触史等流行病学史被集中隔离,考试考核当天无法到达考点报到的,视为主动放弃应聘资格。仍处于新冠肺炎治疗期或出院观察期,以及其他个人原因无法参加的报考者,视为主动放弃考试考核资格。6.报考者应遵守相关防疫要求。凡隐瞒或谎报旅居史、接触史、健康状况等疫情防控重点信息,不配合工作人员进行防疫检测、询问等造成不良后果的,取消考试考核资格,终止应聘;如有违法情况,将依法追究法律责任。
在招聘过程中,将按照疫情防控的最新要求落实防控措施,必要时将对有关要求进行调整,敬请广大报考者给予支持和配合,同时密切关注玉溪市人民医院官网发布的相关要求。
咨询电话:李老师0877-2036632(工作日上班时间可咨询)
附件:1.报名表
2.信息采集表
玉溪市人民医院
2022年1月30日

长按二维码识别到原公告处下载相关附件
玉溪市中医医院2022年提前招聘编制内工作人员公告
为进一步推进“公开、平等、竞争、择优”用人机制,吸引优秀人才,推动我院人才队伍建设。根据国家、省、市关于事业单位招聘相关规定,结合我院实际需要,现面向全国普通高等院校2022年普通招生计划应届毕业的硕士研究生及以上、已获得住院医师规范化培训合格证的往届硕士研究生及以上,提前招聘9名编制内工作人员,详见招聘岗位及相关要求。现将相关事项公告如下。
一、招聘对象及条件
(一)招聘对象
2022年普通招生计划应届毕业的硕士研究生及以上、已取得住院医师规范化培训合格证的往届硕士研究生及以上。
(二)招聘基本条件
1.具有中华人民共和国国籍;
2.遵守宪法和法律;
3.具有良好的品行;
4.热爱医疗卫生事业;
5.具有适应招聘岗位要求的身体条件;
6.具有招聘岗位所需的学历、专业(以毕业证专业为准)和技能条件。
7.年龄。往届毕业生,要求年龄35周岁以下。2022年毕业生按云南省事业单位招聘相关规定执行。此次招聘凡涉及时间计算的,以发布公告之日为准。
8.无按规定不得聘用的情况。
9.曾受过党纪、政务和刑事处分(包括正在接受立案审查)的人员不得聘用。
二、招聘岗位及要求

三、招聘程序
(一)发布招聘公告和宣传招聘信息
在玉溪人才网(http://www.yxrc.cn)、玉溪市中医医院官方网站(http://www.yxszyyy.cn)上发布招聘公告。参加省内外医学院校2022届毕业生双选会,宣传招聘信息,收集考生信息。
(二)报名:自发布公告之日起至2022年2月28日24:00截止,采用邮箱投递资料的报名方式。报名人员将相关材料以压缩文件包形式发送附件至医院招聘专用邮箱yxszyyyrlzyk@163.com。材料要求如下:
1.报名表(附件1);
2.个人简历;
3.证书及证明材料扫描件(身份证、本科及以上的毕业证及学位证、医师资格证、执业医师证、职称证、就业推荐表、获奖证书等)。已完成住院医师规范化培训的非应届毕业生还需提供《住院医师规范化培训合格证书》。其他材料自行酌情添加,提供的材料必须全面、真实、有效。
(三)资格审查
由招聘单位对报考人员信息及相关资料进行资格审查,符合报名条件的,进入综合面试。凡考生不按要求及时提供所需信息和材料,或因考生本人未接未回电话或电话不畅通等原因导致信息无法落实的,均视为资格审查不合格。资格审查贯穿整个招聘和聘用环节,任何一个环节查明与报考岗位要求不相符、提供虚假信息和材料证明的,取消后续综合面试资格或聘用资格,已办理聘用手续的予以解除聘用关系。
(四)综合面试
在玉溪市人力资源和社会保障局、玉溪市卫生健康委员会的指导、监督下,在玉溪市中医医院纪律监察委员会的监督下,由玉溪市中医医院组织实施。考试采取综合面试的方法,拟安排在2022年3-4月,以具体通知为准,后续招聘环节的相关事宜通知在玉溪市中医医院官方网站(http://www.yxszyyy.cn)发布,请各位考生保持关注。
(五)确定拟聘用人员。按综合面试成绩从高分到低分确定拟聘用人员,综合面试成绩并列的,采取加试方式解决,综合面试成绩须达到70分及以上方可确定为拟聘用人员,低于70分者不予聘用(单项否决)。
(六)体检。在玉溪市中医医院纪律监察委员会的全程监督下组织拟聘用人员体检,体检参照公务员录用通用体检标准执行。应聘者同时要符合执业医师注册体检标准。体检须开展吸毒人员的排查检查,吸毒人员一经确认,不予聘用。首次体检不合格,在5个工作日内由考生本人提出书面申请,可到上一级医疗机构进行一次全面复检,复检结论为最终体检结论。体检费由考生自理。
(七)签订就业协议。应聘者在接到通知后,必须在规定的时间内与招聘单位签订就业协议和双方约定事项,否则视为放弃聘用资格。
(八)报到及资格复审。签订就业协议的考生毕业后,必须在规定的时间内报到,携带岗位要求的毕业证及相应学位证、个人档案等相关材料按约定时间到医院报到进行资格复审。未能提交相关证书的或弄虚作假者,就业协议视为无效。
(九)考察。由招聘单位对拟聘用人员思想政治表现、道德品质、业务能力、工作实绩等情况进行考察,全面掌握了解拟聘用人员的真实情况,并对拟聘用人员资格条件进行复审。若有玉人社发〔2012〕54号文件规定的10种情形之一的,考察不合格或放弃考察的,取消聘用资格。
(十)公示。根据综合面试成绩、考察及体检结果对拟聘用人员进行7个工作日的公示。公示后无异议或反映有问题但不影响聘用的,办理聘用手续。
(十一)聘用。拟聘用人员接到通知后,必须在规定的时间内报到,并按程序办理事业单位聘用手续。无正当理由逾期不报到者,取消其聘用资格,并按就业协议和补充协议违约处理。聘用期间的工资及福利待遇按国家、省、市及医院的有关规定执行。
若在考试考核后续环节中因报考者自动放弃或资格复审、体检、考察不合格,由招聘单位与主管部门决定是否递补。
四、纪律要求
(一)报考人员填写或提交的个人资料要做到全面、真实、准确、有效,不得隐瞒真实情况、弄虚作假。
(二)报考人员应保持报名时登记的联系电话畅通。若因报考人员联系电话不畅通而造成的后果,由报考人员本人负责。
(三)对违反公开招聘纪律或不具备应聘资格、弄虚作假、隐瞒真实情况的报考人员,取消考核或聘用资格,并视情节轻重给予相应处罚。
(四)考生须按规定时间准时到场参加考试,迟到15分钟不得进入考场,并视为自动弃权,取消考试资格;
(五)严格按公开招聘相关规定执行回避制度。
(六)严格遵守保密规定,严格按照考务工作要求做好保密工作。
(七)严格遵守公开、公平、公正的原则组织招聘工作。
(八)自觉接受主管部门和公众的监督。
(九)资格审查贯穿整个招聘和聘用过程。
五、新冠肺炎疫情防控提示
1.“健康码”和“通信大数据行程卡”均为绿码的, 现场测量体温正常(≤37.3℃)可进入考点参加考试。
2.“健康码”为黄码、“通信大数据行程卡”显示来自国内有高中风险地区的城市的报考者,需提供考试前48小时内有效的新冠病毒核酸检测阴性检测报告原件或出示“健康码”新冠病毒核酸检测阴性信息,现场测量体温正常(≤37.3℃)方可参加考试,未提供报告(证明)的报考者不得进入考点。
3.近1个月内有境外旅居史的报考者,需提供14天有效的集中医学隔离观察和7天有效居家隔离观察证明、考试前48小时内有效的新冠病毒核酸检测阴性检测报告原件或出示“健康码”新冠病毒核酸检测阴性信息,现场测量体温正常(≤37.3℃)方可进入考点,未提供报告(证明)的报考者不得进入考点。
4.“健康码”为红码的报考者不得进入考点。
5.报考者如因有相关旅居史、密切接触史等流行病学史被集中隔离,综合面试当天无法到达考点报到的,视为主动放弃综合面试资格。仍处于新冠肺炎治疗期或出院观察期,以及其他个人原因无法参加综合面试的报考者,视为主动放弃综合面试资格。
6.报考者应遵守相关防疫要求。凡隐瞒或谎报旅居史、接触史、健康状况等疫情防控重点信息,不配合工作人员进行防疫检测、询问等造成不良后果的,取消考试资格,终止考试;如有违法情况,将依法追究法律责任。
7.在招聘过程中,医院将按照疫情防控的最新要求落实防控措施,必要时将对有关要求进行调整,考生需签订《疫情防控承诺书》。敬请广大报考者给予支持和配合,同时密切关注玉溪市中医医院官网发布的相关要求。
六、招聘单位相关信息
单位名称:玉溪市中医医院
单位地址:云南省玉溪市红塔区聂耳路53号
官方网址:http://www.yxszyyy.cn
联系人:赵老师
联系电话:0877-2079572
咨询时间:正常工作日 8:00-11:30 14:00-17:30
附件:玉溪市中医医院2022年提前招聘编制内工作人员报名表
玉溪市中医医院
2022年1月30日

长按二维码识别到原公告处下载相关附件
玉溪市儿童医院2022年提前招聘工作人员公告
一、医院简介
玉溪市儿童医院是云南省第二家公立三级儿童专科医院,集儿童疾病诊断、治疗、科研、教学、保健、康复于一体。
医院于2019年1月1日正式独立运营,在保持公立医院性质不变的前提下,借力PPP合作模式,扩充优质儿童医疗资源、完善儿童医疗服务条件。现已设立新生儿科、呼吸科、肾血液科、神经内分泌科、消化感染科、重症医学科、儿保科、康复科、耳鼻喉科、眼科、口腔科、外科、皮肤科、急诊科、中医科等17个临床科室及检验科、药剂科、放射科、超声科4个医技科室,开展外科、耳鼻喉科手术以及胃十二指肠电子镜、支气管镜、眼底筛查等检查项目,并引进了CT、DR、核磁共振、双目视力筛查仪、广域眼底成像系统、胃十二指肠电子镜和电子支气管镜、耳鼻喉科综合治疗仪等国外先进设备。
2019年9月26日开业的玉溪市儿童医院李棋院区占地面积51.2亩,是老院区的近三倍,李棋院区大楼为地上15层,地下2层。现桂山院区和李棋院区同时运营,急需增加大量医疗技术人才。按照国家、省、市关于事业单位招聘相关规定和引进人才相关政策,面向普通高校2022年毕业的研究生及已完成住院医师规范化培训的往届研究生和本科生,提前招聘12名工作人员。
二、招聘岗位及相关要求

三、招聘对象及条件
(一)招聘对象
全国普通高等院校2022年毕业的研究生及已完成住院医师规范化培训的全国普通高等院校毕业的往届研究生、本科生;应届毕业生不限年龄,往届毕业生年龄35周岁以下,具有中级及以上职称的年龄放宽至40岁以下。
(二)招聘基本条件
1.热爱医疗卫生事业,遵纪守法、品行端正、身体健康。
2.毕业时须具备岗位所需的资格条件,按公告要求取得报考岗位对应的毕业证、学位证及其他资格证书。
3.为人正直诚信,具有团队协作精神,积极进取,具备良好的沟通能力和书写能力。
四、招聘程序
(一)报名
1、报名时间:自招聘公告发布之日起至2022年3月16日下午16:00截止。
2、报名方式:考生需认真填写《玉溪市儿童医院应聘报名表》(附件1)、《玉溪市儿童医院2022年提前招聘考生信息采集表》(附件2),与报名所需提交的其他材料一并发送至邮箱yxetyy@163.com,邮件标题以“应聘岗位+姓名+学历”的方式命名,本人所留联系电话及邮箱地址须准确无误。
3、考生需提供报名资料如下(压缩文件包):
(1)往届毕业生
《玉溪市儿童医院应聘报名表》(附件1)、《玉溪市儿童医院2022年提前招聘考生信息采集表》(附件2)、个人简历及其他附件材料(身份证、毕业证、学位证及其他资格证书或获奖证书,执业医师资格证书、住院医师规范化培训合格证书或规培合格证明)。
(2)2022年毕业生
《玉溪市儿童医院应聘报名表》(附件1)、《玉溪市儿童医院2022年提前招聘考生信息采集表》(附件2)、个人简历及其他附件材料(身份证、学生证、毕业生就业推荐表、本科毕业证、学士学位证及其他资格证书或获奖证书,执业医师资格证书、住院医师规范化培训证明)。
每人限报1个岗位,超过规定时间不再接受报名。考生所提供的材料必须全面、真实、有效,否则将取消考核及聘用资格。
(二)资格审查
我院将根据报考人员上传的信息及相关资料进行网上资格审查,资格审查合格的考生全部进入考试考核环节。凡考生不按要求及时提供所需信息和材料,或因考生本人未接未回电话或电话不畅通等原因导致信息无法落实的,均视为资格审查不合格。资格审查合格人员全部进入面试。
(三)考试考核
在玉溪市人力资源和社会保障局、玉溪市卫生健康委员会指导下,在市纪委监委驻市卫生健康委员会纪检监察组的监督下,由玉溪市儿童医院组织实施考试考核。拟安排在2022年3-4月,以具体实施为准。后续招聘环节的相关事宜通知将公布于玉溪市儿童医院官网(http://www.yxsetyy.cn/),并通过电话通知的方式进行通知,请考生按通知要求按时参加。考核采取综合面试的方式进行,面试成绩满分100分,按综合素质考核30%+专业技能测试70%的比例计算。面试设置分数合格线70分,低于70分者不予聘用(单项否决)。
(四)确定拟聘用人员
按综合面试成绩从高分到低分排名,确定拟聘用人员。同一岗位分数相同的,采取加试考核方式,以加试的成绩排名确定拟聘用人员。
(五)签订就业协议
确定为拟聘用人员的应聘者,必须在规定的时间内与招聘单位签订就业协议,约定报到时间、聘用条件及违约承担责任。凡无合理的理由不按时报到的视为自动放弃,并按违约处理;报到时不能按毕业生就业聘用要求提供材料(毕业证、学位证、完整人事档案资料及就业报到证等)的不予聘用,视为考生自动放弃;违反就业协议不能到岗的,按违约协议办理解约手续。
(六)报到及资格复审
签订就业协议的考生毕业后,必须在规定的时间内报到,并携带聘用岗位要求的毕业证、学位证、完整人事档案资料及就业报到证等相关材料按约定时间到医院报到进行资格复审。未能提交相关证书的或弄虚作假者,就业协议视为无效。
(七)体检
招聘单位组织拟聘用人员体检,体检项目和标准参照公务员聘用体检的相关规定执行,不按时参加体检视为自动放弃。首次体检不合格的在规定时间内可到上级医疗机构进行一次复检,复检结果为最终体检结果;体检费用由应聘人员自理。如出现体检不合格或自动放弃的,视具体情况确定是否需要递补,按综合成绩从高分到低分依次递补。
(八)考察
由医院人事部和医务部组成考察小组,按国家档案审核相关规定,审阅个人档案进行考察,要求档案资料完整规范,且无视为不符合招聘岗位要求的情况,无视为事业单位不能聘用的情况。主要考察考生政治素质、道德品质以及需要回避的情况,是否符合聘用条件,是否存在不予聘用情况,并填写《事业单位考察表》,经市卫生健康委审核合格。
(九)公示
经体检、考察合格的确定为拟聘用人员,报主管部门审核备案后,在玉溪市人才网(http://www.yxrc.cn)上进行为期7个工作日的公示。公示期间若收到投诉、举报或异议,由医院党委纪检部门和考察小组联合进行调查核实,若存在视为不合格的情况,取消聘用资格。
(十)聘用
公示期满,期间未收到任何投诉、举报及异议,按事业单位招聘流程办理聘用手续。
(十一)薪酬待遇
按国家、省、市相关政策享受相关待遇,并按医院有关规定享受引进人才待遇,具体如下:
1.全国普通高等院校2022年毕业全日制研究生、已获得住院医师规范化培训合格证的往届全国普通高等院校全日制研究生:引进人才补贴15万元,按医院相关管理规定发放。
2.已获得住院医师规范化培训合格证的往届全国普通高等院校全日制本科生:引进人才补贴10万元,按医院相关管理规定发放。
五、新冠肺炎疫情防控要求
1.“健康码”和“通信大数据行程卡”均为绿码、现场测量体温正常(≤37.3℃)的考生,提供考试前48小时内有效的新冠病毒核酸检测阴性检测报告原件或出示“健康码”新冠病毒核酸检测阴性信息参加考试考核。
2.“健康码”为黄码、红码的报考者不得参加考试考核。
3.近1个月内有境外旅居史的考生,需提供14天有效的集中医学隔离观察和7天有效居家隔离观察证明、居家隔离期间3次(每次至少间隔24小时)有效的新冠病毒核酸检测阴性检测报告原件或出示“健康码”新冠病毒核酸检测阴性信息,现场测量体温正常(≤37.3℃)方可参加考试,未提供报告(证明)的考生不得进入考点。
4.考生如因有相关旅居史、密切接触史等流行病学史被集中隔离,考试考核当天无法到达考点报到的,视为主动放弃考试考核资格。仍处于新冠肺炎治疗期或出院观察期以及其他个人原因无法参加考试考核的报考者,视为主动放弃考试考核资格。
5.考生应遵守相关疫情防控要求。凡隐瞒或谎报旅居史、接触史、健康状况等疫情防控重点信息,不配合工作人员进行防疫检测、询问等造成不良后果的,取消考试资格,终止考试;如有违法情况,将依法追究法律责任。
6.在招聘过程中,将按照疫情防控的最新要求落实防控措施,必要时将对有关要求进行调整,敬请广大报考者给予支持和配合,同时注意保持联系电话畅通,接收相关通知。
六、招聘单位相关信息
单位名称:玉溪市儿童医院
单位地址:
新院区:玉溪市红塔区李棋街道白龙路与西横二路交叉口西北侧
老院区:玉溪市红塔区桂山路19号
玉溪市儿童医院官网:http://www.yxsetyy.cn/
联系方式:苏老师 胡老师 0877-2069091(正常上班时间咨询电话)
附件:1.玉溪市儿童医院应聘报名表
2.玉溪市儿童医院2022年提前招聘考生信息采集表
玉溪市儿童医院
2022年1月30日

长按二维码识别到原公告处下载相关附件
玉溪市第二人民医院2022年提前招聘编制内工作人员公告
玉溪市第二人民医院是一所集医疗、教学、科研、康复为一体的三级甲等精神专科医院,现结合医院学科建设发展,面向全国高校择优招聘一批有志献身医疗卫生事业的急需、紧缺编制内医学人才,现将相关事宜公告如下。
一、招聘专业对象、岗位条件及要求
(一)招聘岗位及条件

(二)基本条件
1.坚持党的路线、方针、政策,遵纪守法,具有为医学献身的精神;
2.所学专业与所应聘的岗位相符;
3.具有岗位所需要的专业知识和技能;
4.身心健康,具备招聘岗位工作能力,能吃苦耐劳;
5.具有团队精神,积极进取,具备良好的沟通能力和书写能力;
6.需按公告要求取得相应学位证、毕业证及其他要求的资质、证书,否则取消聘任资格;
7.2022年普通招生计划应届毕业的硕士研究生不限年龄,已获得住院医师规范化培训合格证的往届硕士研究生、往届普通高校本科生年龄可放宽到35周岁(1987年2月28日及以后出生),博士研究生学历年龄可放宽到45周岁(1977年2月28日及以后出生)。
二、招聘程序
(一)发布公告及报名。自发布公告之日起至2022年2月28日24:00截止,符合岗位条件的毕业生采用邮箱投递的方式报名。毕业生需要填报《玉溪市第二人民医院2022年提前招聘报名表》(附件1),同时提供以下证件的扫描件:身份证、就业推荐表、本科毕业证、学位证、在校成绩及各类获奖证书(校级、市级、国家级、包括外语、计算机、各类技能证书及奖励)、医学类考生需提供执业医师资格证书、住院医师规范化培训合格证书。
报名人员务必将相关材料以压缩文件形式(不接受零散材料)发送附件至医院招聘邮箱1968722733@qq.com,并以“应聘岗位+姓名+毕业院校+专业名称”的格式重命名,不按相关要求发送和命名的材料一律不予受理。资格审查合格者均进入面试环节。
(二)校园招聘。从单位现场招聘结束直至2022年事业单位公开招聘前,如本次提前招聘有剩余空缺岗位医院将根据实际情况赴省内、外医科院校进行校园专场招聘。
校园招聘现场收取招聘岗位专业的学生简历,包括身份证、毕业证、学位证、所属学校盖章的《毕业生就业推荐表》、在校成绩、各类相关获奖证书、执业医师资格证书、住院医师规范化培训合格证书、本人照片。考生提供的材料必须全面、真实、有效,现场报名验原件收复印件,在校内进行现场报名和资格审查,资格审查合格者均进入面试环节。
(三)考核。提前招聘采用综合素质面试的方式进行,面试满分100分,主要考察应聘者的综合能力及相关专业技术知识。面试成绩低于70分者,将不予聘用。面试时间另行通知。
(四)确定拟聘用人员
按照“公开、公平、竞争、择优”的原则,根据面试成绩,按分数高低(成绩并列的,加试专业知识面试并按成绩高低进行排序),择优确定拟聘用对象。经确定为拟聘用对象的,现场与玉溪市第二人民医院签订就业协议,并相互遵守协议相关约定内容。如拟聘用人员中途放弃聘任资格,医院将在面试最低控分线范围内依次顺序递补。
(五)报到
拟聘用人员在规定时间内凭所签订的就业协议,携毕业证、学位证、身份证、成绩单、相关资格证、户口迁移等相关证书原件及复印件到玉溪市第二人民医院人力资源科报到。无正当理由逾期不报到、未取得相应证书的取消聘用资格,并按就业协议约定的相关事项处理。
(六)体检
参照公务员聘用通用体检标准执行,体检费自理。首次体检不合格,在5个工作日内由考生本人提出书面申请,可到上一级医疗机构进行一次全面复检,复检结论为最终体检结论。拟聘用人员体检不合格或放弃体检,医院按面试成绩从高分到低分依次递补。
(七)考察
医院对拟聘用对象的思想政治表现、道德品质、业务能力、工作实绩等情况进行考察,全面掌握了解拟聘用对象的现实情况,并对拟聘用对象资格条件进行复查。若有(玉人社发〔2012〕54号)文件规定的10种情形之一或不符合本公告及岗位要求条件的,考察不合格。考察不合格或自行放弃考察的,医院将按面试成绩从高分到低分依次递补体检重新确定考察对象。
(八)公示
体检及考察合格的拟聘用对象在玉溪人才网进行公示。公示期为7个工作日。公示期间若收到投诉、举报或异议,由纪检部门进行调查核实,若存在视为不合格的情况,取消聘用资格。
(九)聘用
公示期满后,没有反映问题或反映有问题但不影响聘用的,办理聘用手续;对反映有影响聘用的问题并查有实据的,不予聘用;对反映的问题一时难以查实的,可暂缓聘用,待查清问题后再决定是否聘用。聘用人员实行聘用管理,医院与聘用对象签订《云南省事业单位聘用合同》,聘用期间的工资及福利待遇执行事业单位工作人员及医院相关绩效待遇。
(十)薪酬待遇
按国家、省、市相关政策和医院有关规定享受相关待遇。
三、疫情防控相关要求
(一)“健康码”和“通信大数据行程卡”均为绿码的, 现场测量体温正常(≤37.3℃)的应聘者方可参加考核,“健康码”为红码和黄码的应聘者不得参加考核。
(二)近1个月内有境外旅居史的应聘者,需提供14天有效的集中医学隔离观察和7天有效居家隔离观察证明、考核前3天内有效的新冠病毒核酸检测阴性检测报告原件或出示“健康码”新冠病毒核酸检测阴性信息,现场测量体温正常(≤37.3℃)可进入考场参加考核,未提供报告(证明)的考生不得参加考核。
(三)应聘者应遵守相关防疫要求。凡隐瞒或谎报旅居史、接触史、健康状况等疫情防控重点信息,不配合工作人员进行防疫检测、询问等造成不良后果的,取消报名、考核资格;如有违法情况,将依法追究法律责任。在招聘过程中,将按照疫情防控的最新要求落实防控措施,必要时将对有关要求进行调整,敬请广大考生给予支持和配合。
四、纪律要求
(一)对应聘人员的资格审查贯穿招聘全过程。应聘人员提供的材料必须全面、真实、有效,不得隐瞒真实情况、弄虚作假;对违反考录纪律或涉及伪造、变造证件、证明材料、印章的应聘者,一经发现并查实,即刻取消应聘或聘用资格,并追究相应法律责任。
(二)医院严格执行招聘有关规定,招聘工作严格按照公开、公平、竞争、择优的原则进行,严肃工作纪律,严守工作秘密,严格实行回避制度,对违反规定者,视情节轻重追究相关人员责任。
(三)报名后,报考人员应随时保持电话畅通,若招聘中任何一个环节考生电话不通畅,视为自动放弃,医院将取消面试及相关聘用资格。双方已经签订就业协议的将严格按照协议相关约定事项执行。
(四)招聘工作在玉溪市人力资源和社会保障局、玉溪市纪委驻玉溪市卫生健康委员会纪检组监督指导下进行。
五、招聘单位详细信息
单位名称:玉溪市第二人民医院
医院地址:云南省玉溪市红塔区星云路4号
联系人:刘老师 矣老师
联系电话:0877-6130669
传真:0877-2068901
附件:玉溪市第二人民医院2022年提前招聘报名表
玉溪市第二人民医院
2022年1月30日

长按二维码识别到原公告处下载相关附件
玉溪市中心血站2022年提前招聘公告
为进一步推进“公开、平等、竞争、择优”的用人机制,吸引优秀人才,推动血站人才队伍建设,按照国家、省、市关于事业单位招聘相关规定和引进人才相关政策,面向普通高校2022年毕业硕士研究生,提前招聘2名检验人员,详见招聘岗位及相关要求。现将相关事宜公告如下:
一、招聘岗位数及要求

二、招聘对象及条件
(一)招聘对象
全国普通高等院校2022年毕业硕士研究生。
(二)招聘基本条件
1.热爱采供血事业,遵纪守法、品行端正、身体健康。
2.毕业时须取得报考专业岗位对应的毕业证、学位证等证书。
3.为人正直诚信,具有团队协作精神,积极进取,具备良好的沟通能力和书写能力。
4.具备岗位所需的资格条件。
(三)不在本次招聘范围人员
1.曾因犯罪受过刑事处罚的人员和曾被开除公职的人员;
2.在各级公务员或事业单位招考中被认定有舞弊等严重违反录用纪律行为的人员;
3.现役军人;
4.试用期内的公务员、参照公务员法管理机关(单位)和事业单位的工作人员,被辞退未满五年的公务员、参照公务员法管理机关(单位)和事业单位的工作人员;
5.在职在编的公务员、参照公务员管理的机关(单位)和事业单位人员;
6.具有法律法规规章规定不得聘为事业单位人员的其他情形的人员。
三、招聘程序
(一)发布招聘公告和宣传招聘信息
在玉溪市人才网(http://www.yxrc.cn)上发布招聘公告。参加省卫生健康委组织的2022年校园招聘,宣传招聘信息
(二)报名
1.报名时间:自发布公告之日起至2022年3月20日24:00截止。
2.报名方式:考生需认真填写《玉溪市中心血站应聘报名表》(附件1)、《玉溪市中心血站应聘人员信息采集表》(附件2),与报名所需提交的其他材料一并发送至邮箱:zxxzbgs1@sina.com,邮件标题以“应聘岗位+姓名+学历”的方式命名,本人所留联系电话及邮箱地址须准确无误。
3.考生需提供报名资料如下(压缩文件包):
《玉溪市中心血站应聘报名表》(附件1)、《玉溪市中心血站应聘人员信息采集表》(附件2)、个人简历及其他附件材料(身份证、学生证、毕业生就业推荐表、本科毕业证、学士学位证、CET6证书及其他资格证书或获奖证书)
考生所提供的材料必须全面、真实、有效,否则将取消考核及聘用资格。
(三)资格审查
玉溪市中心血站招聘工作小组根据报考人员上传的信息及相关资料进行网上资格审查,筛选审核应聘人员简历资料,资格审查合格进入考试考核环节。凡考生不按要求及时提供所需信息和材料,或因考生本人未接未回电话或电话不畅通等原因导致信息无法落实的,均视为资格审查不合格。资格复审贯穿整个招聘和聘用环节,任何时候发现与报考岗位要求不相符、提供虚假信息和材料证明的,不予聘用,已办理聘用手续的予以解聘。
(四)考试考核
在玉溪市纪委市监委驻市卫健委纪检监察组监督指导下,由玉溪市中心血站组织实施。考试考核人员名单及时间地点将通过电话的方式进行通知,请考生保持关注,按通知要求按时参加考试考核。
采取专业知识考核、综合能力考核相结合,非笔试方式进行考核。其中,专业知识考核占分值75%,综合能力考核占分值25%,考试时间20-30分钟。按综合成绩从高分到低分确定体检人员名单,综合成绩并列的,采取加试方式解决。综合成绩设置分数合格线70分,低于70分者不予聘用(单项否决)。
(五)体检
招聘单位组织拟聘用人员体检,体检项目和标准参照公务员聘用体检的相关规定执行,不按时参加体检视为自动放弃。首次体检不合格的在规定时间内可到上级医疗机构进行一次复检,复检结果为最终体检结果;体检费用由应聘人员自理。如出现体检不合格或自动放弃的,视具体情况确定是否需要递补,按综合成绩从高分到低分依次递补。
(六)签订就业协议
体检合格者,玉溪市中心血站与其签订就业协议,约定报到时间、聘用条件及违约承担责任。凡无合理的理由不按时报到的视为自动放弃,并按违约处理;报到时不能按毕业生就业聘用要求提供材料(毕业证、学位证、人事档案及就业报到证等)的不予聘用,视为考生自动放弃;违反就业协议不能到岗的,按违约协议办理解约手续。
(七)考察
考生按就业协议约定时间报到,并提供相关证书原件和复印件,以及个人档案、就业报到证,届时验原件收复印件。
(八)公示
经体检、考察合格的确定为拟聘用人员,报主管部门审核备案后,在玉溪市人才网(http://www.yxrc.cn)上进行为期7个工作日的公示。公示期间若收到投诉、举报或异议,由单位纪检部门和考察小组联合进行调查核实,若存在视为不合格的情况,取消聘用资格。
(九)聘用
公示期满,期间未收到任何投诉、举报及异议,按事业单位招聘流程办理聘用手续。
四、相关要求
1.报考者须留下有效联系方式,保持报名时登记的联系方式畅通,不按时参加招聘各环节者,视为自动放弃;若因报考者联系电话不畅通造成的后果,由报考者本人承担。
2.招聘期间如出现自动放弃或不符合条件的情况,根据招聘人数和考核成绩依次递补;办理聘用手续后放弃或不合格的,不再进行递补。
3.疫情防控要求
(1)“健康码”和“通信大数据行程卡”均为绿码、 现场测量体温正常(≤37.3℃)的考生,提供考试前48小时内有效的新冠病毒核酸检测阴性检测报告原件或出示“健康码”新冠病毒核酸检测阴性信息,持《疫情防控承诺书》(附件3)参加考试考核。
(2)“健康码”为黄码、“通信大数据行程卡”显示来自国内有高中风险地区的城市的考生,需提供考试前7天有效居家健康监测证明、隔离期间3次(每次至少间隔24小时)有效的新冠病毒核酸检测阴性检测报告原件或出示“健康码”新冠病毒核酸检测阴性信息,现场测量体温正常(≤37.3℃),方可参加考试考核,未提供报告(证明)的考生不得参加考试考核。
(3)近1个月内有境外旅居史的考生,需提供14天有效的集中医学隔离观察和7天有效居家隔离观察证明、居家隔离期间3次(每次至少间隔24小时)有效的新冠病毒核酸检测阴性检测报告原件或出示“健康码”新冠病毒核酸检测阴性信息,现场测量体温正常(≤37.3℃),方可参加考试,未提供报告(证明)的报考者不得进入考点。
(4)“健康码”为红码的报考者不得参加考试考核。
(5)考生如因有相关旅居史、密切接触史等流行病学史被集中隔离,考试考核当天无法到达考点报到的,视为主动放弃考试考核资格。仍处于新冠肺炎治疗期或出院观察期,以及其他个人原因无法参加考试考核的报考者,视为主动放弃考试考核资格。
(6)考生应遵守相关防疫要求。凡隐瞒或谎报旅居史、接触史、健康状况等疫情防控重点信息,不配合工作人员进行防疫检测、询问等造成不良后果的,取消考试资格,终止考试;如有违法情况,将依法追究法律责任。
(7)在招聘过程中,将按照疫情防控的最新要求落实防控措施,必要时将对有关要求进行调整,敬请广大报考者给予支持和配合,同时注意保持联系电话畅通,接收相关通知。
五、招聘单位相关信息
单位名称:玉溪市中心血站
单位地址:云南省玉溪市红塔区汇溪路上段
联系人:蔡老师
联系电话:0877-2788986
附件:1.玉溪市中心血站应聘报名表
2.玉溪市中心血站应聘人员信息采集表
3. 疫情防控承诺书
玉溪市中心血站
2022年1月30日

长按二维码识别到原公告处下载相关附件
来源:玉溪人才网、玉溪日报
编辑:王鹏
审核:徐凤祥
