昆明信息港
彩龙社区
文化
正文
民生服务
出行
财经
教育
健康
文化
旅游
招聘
2月1日起施行!《云南省长江流域禁捕水域禁止使用的渔具和捕捞方法名录》发布
2022-01-06 10:24
来源:“云南发布”微博
上一篇
区城管局:专人专车专线专业无害化处理蓝光天娇城封控区生活垃圾
来源:呈贡发布
2022-01-06
下一篇
云南14个街区被列为省级历史文化街区,大理州5个街区上榜!
来源:大理日报
2022-01-05
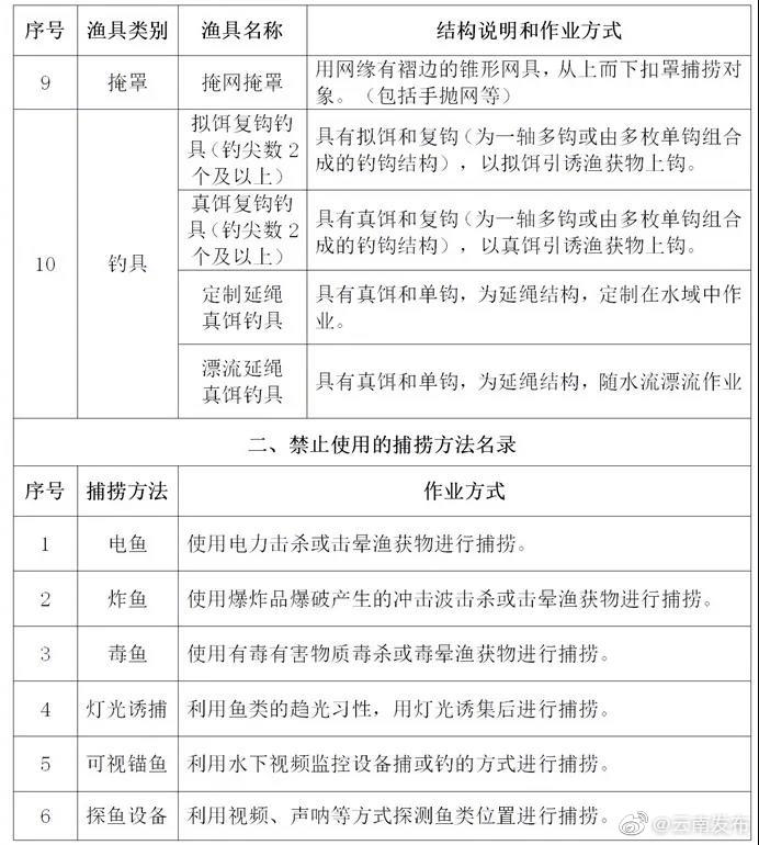
为加强长江水生生物资源保护,推进水域生态修复,依法严惩非法捕捞等危害水生生物资源和生态环境的各类违法犯罪行为,切实保障长江流域重点水域禁捕工作顺利开展,近日,云南省农业农村厅发布通告,公布了《云南省长江流域禁捕水域禁止使用的渔具和捕捞方法名录》(以下简称《名录》)。跟随小布,一起来看↓↓↓
【聚焦】2月1日起施行!《云南省长江流域禁捕水域禁止使用的渔具和捕捞方法名录》发布
本文由昆明信息港机器人小明转载自"“云南发布”微博"
广告热线: (0871)65364045 新闻热线: (0871)65390101
24小时网站违法和不良信息举报电话: 0871-65390101 举报邮箱: 2779967946@qq.com
互联网新闻信息服务许可证: 53120170004
增值电信业务经营许可证(ICP): 滇B2-20090009