昆明信息港
彩龙社区
红河
社会
正文
民生服务
出行
财经
教育
健康
文化
旅游
招聘
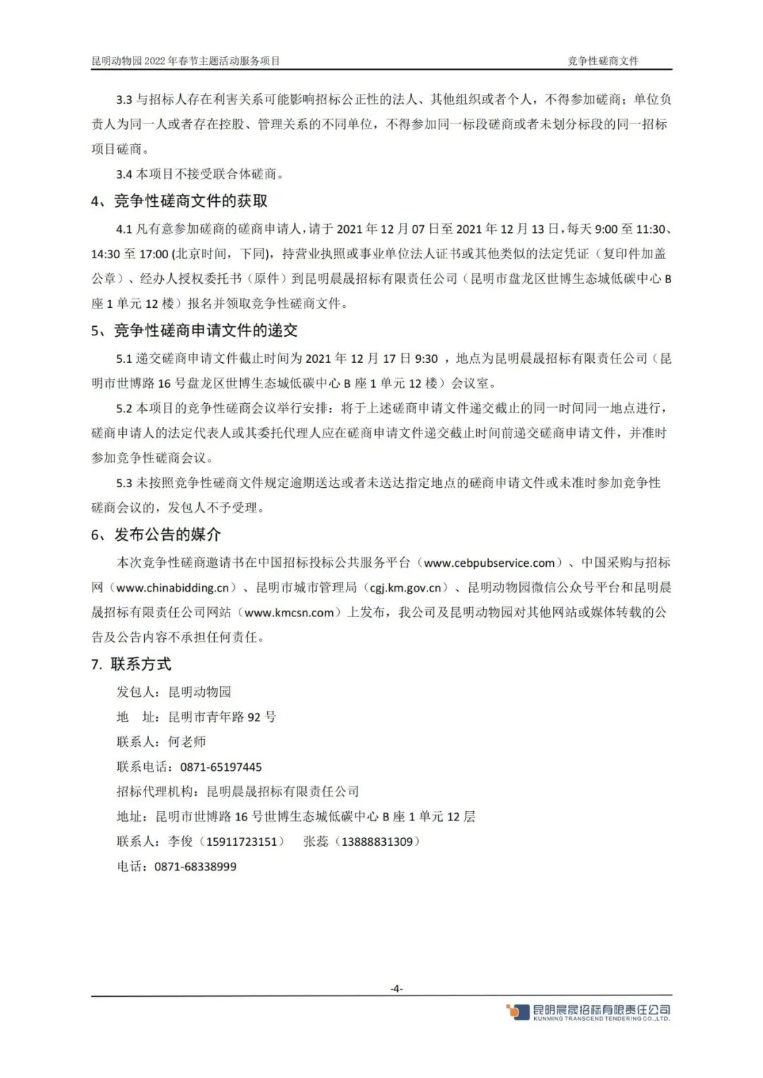
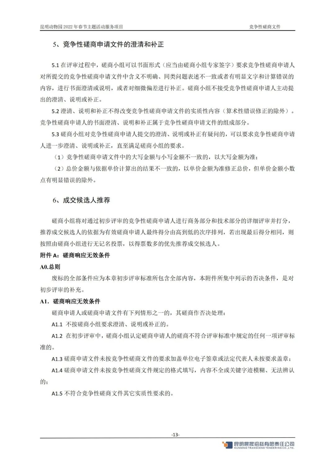
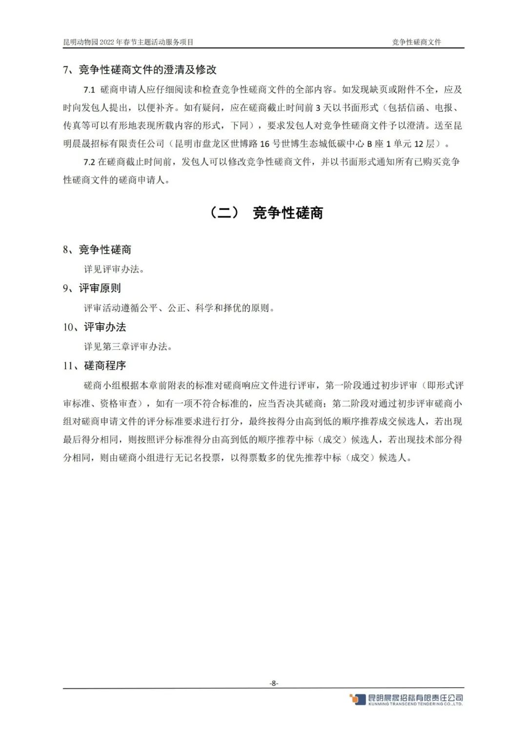
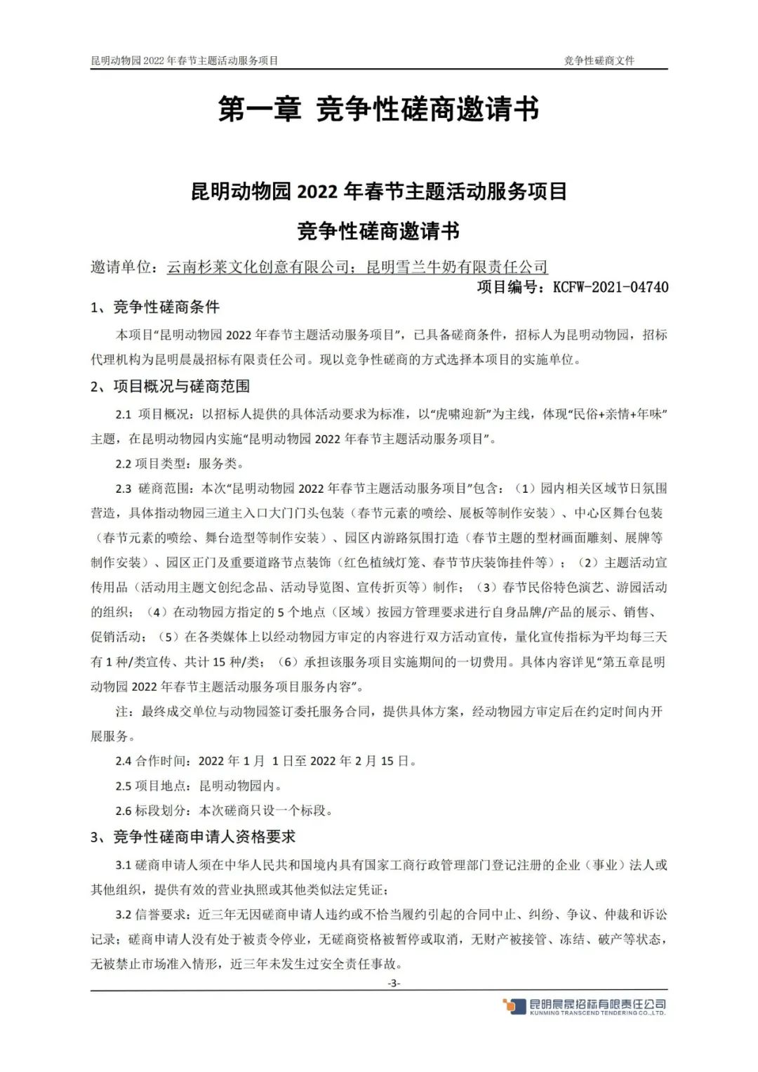
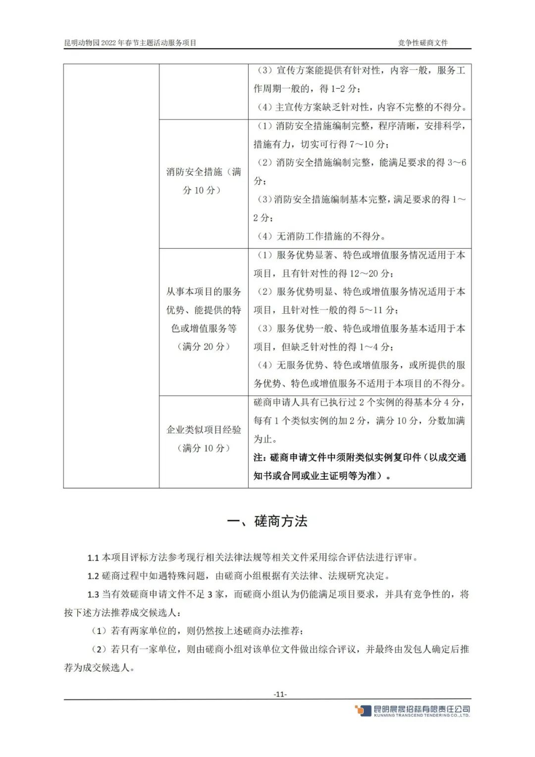
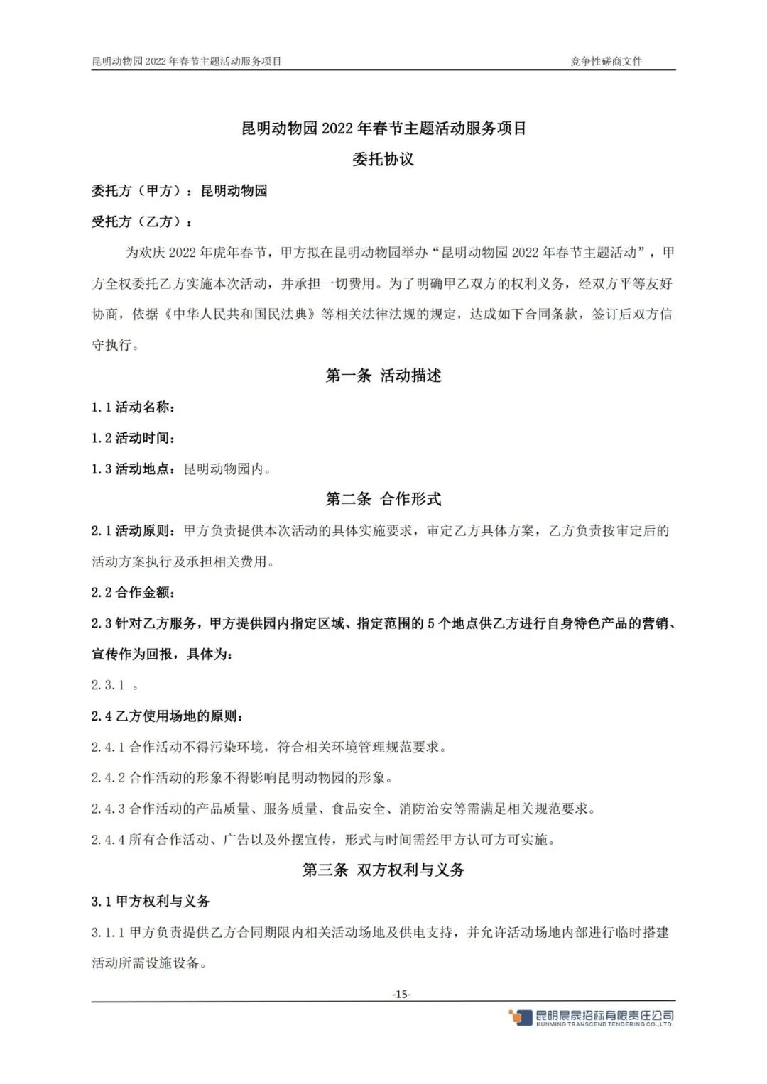
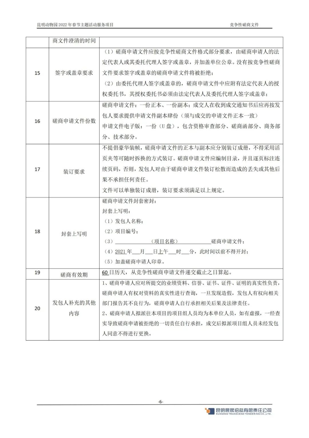
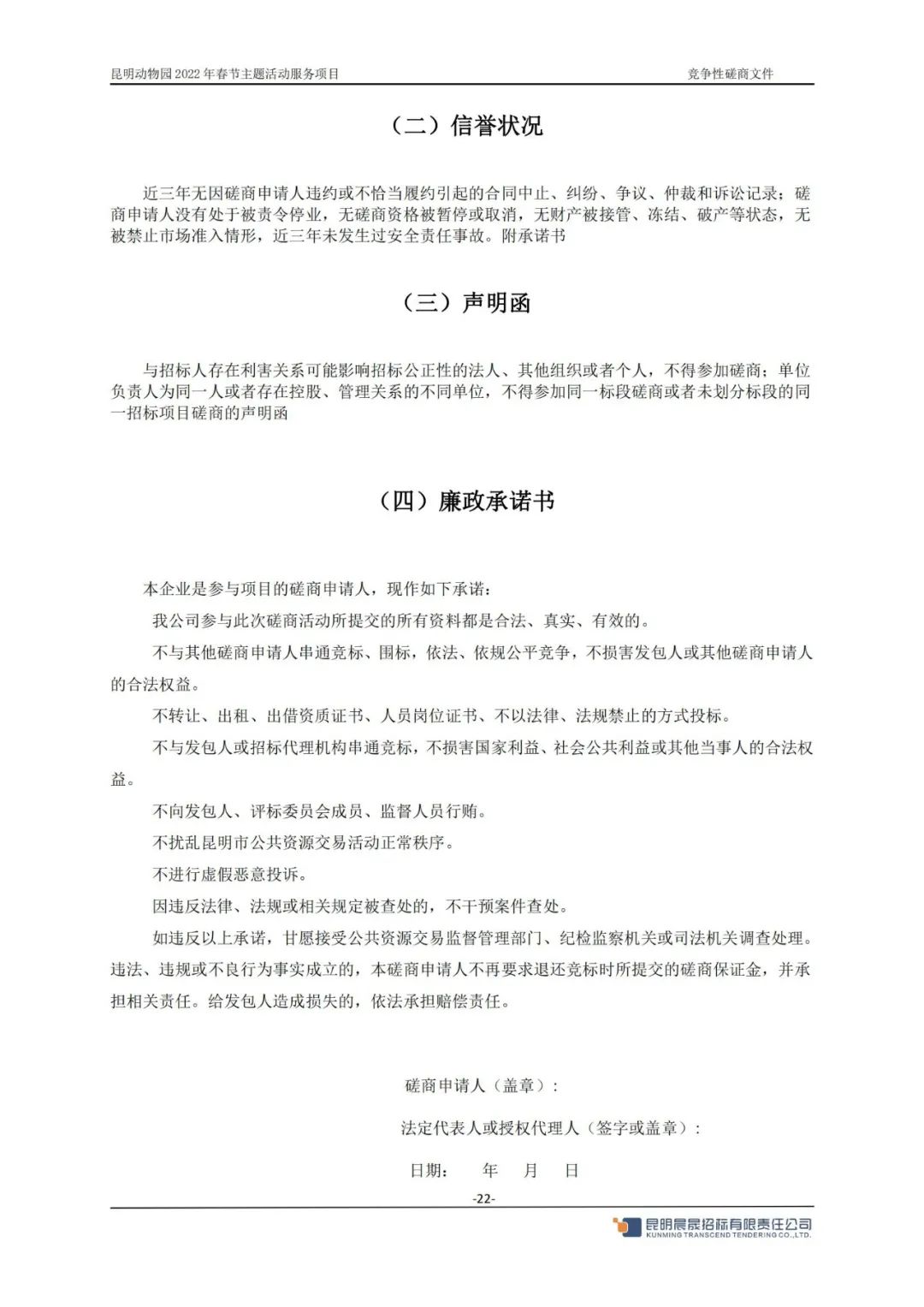
昆明动物园2022年春节主题活动服务项目竞争性磋商文件
2021-12-07 17:46
来源:昆明动物园
上一篇
二环南路与坤盛路交叉口有新变化!
来源:昆明信息港/cnkmxxg
2021-12-07
下一篇
央行降准释放什么信号?此次央行降准释放约1.2万亿元长期资金
来源:“昆明市西山区发布”微博
2021-12-07
本文由昆明信息港机器人小明转载自"昆明动物园"
广告热线: (0871)65364045 新闻热线: (0871)65390101
24小时网站违法和不良信息举报电话: 0871-65390101 举报邮箱: 2779967946@qq.com
互联网新闻信息服务许可证: 53120170004
增值电信业务经营许可证(ICP): 滇B2-20090009