8支队伍219名运动员!丽江市青少年(学生)田径运动会开幕
来源:丽江日报2021-11-24

丽江市自然资源和规划局关于20个采矿
许可证自行废止的公告清单
根据《中华人民共和国行政许可法》第七十条及《矿产资源开采登记管理办法》(国务院令第241号)的规定,“玉龙县南溪石材有限责任公司”等20个采矿许可证有效期届满前未按要求申请办理延续登记手续,采矿许可证自有效期届满之日起已经自行废止,现予以公告。自公告之日(2021年11月15日)起30日内,采矿权人如有异议,在公告期内将书面意见送达丽江市自然资源和规划局矿产资源管理科。

点击图片可放大查看
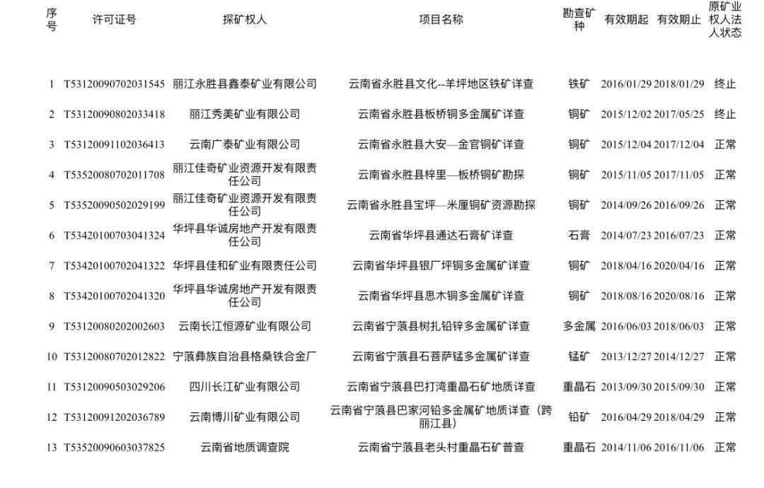
丽江市自然资源和规划局关于13个勘查
许可证自行废止的公告
根据《中华人民共和国行政许可法》第七十条及《矿产资源勘查区块登记管理办法》(国务院令第240号)第十条的规定,经清理,“丽江永胜县鑫泰矿业有限公司”等13个勘查许可证在勘查许可证有效期届满前,未依法申请办理延续登记手续,勘查许可证自有效期届满之日起已自行废止,现予以公告。自公告之日(2021年11月15日 )起30日内,探矿权人如有异议,在公告期内将书面意见送达丽江市自然资源和规划局矿产资源管理科。

点击图片可放大查看

编辑:钱磊
校对:张小秋
二审:郭俊燕
终审:张赛东

本文欢迎微信公众号转载
如需转载,请在文章前注明丽江日报及微信号