昆明信息港
彩龙社区
红河
民生服务
正文
民生服务
出行
财经
教育
健康
文化
旅游
招聘
需要参保城镇职工养老、工伤保险的单位和个人,不要再等了!
2021-11-17 14:32
来源:“昆明市西山区发布”微博
上一篇
赶紧!最新一批四价、九价HPV疫苗网上预约信息来了→
来源:“昆明市西山区发布”微博
2021-11-17
下一篇
丽江市妇联举办育婴师技能等级培训
来源:丽江日报(微信)
2021-11-17
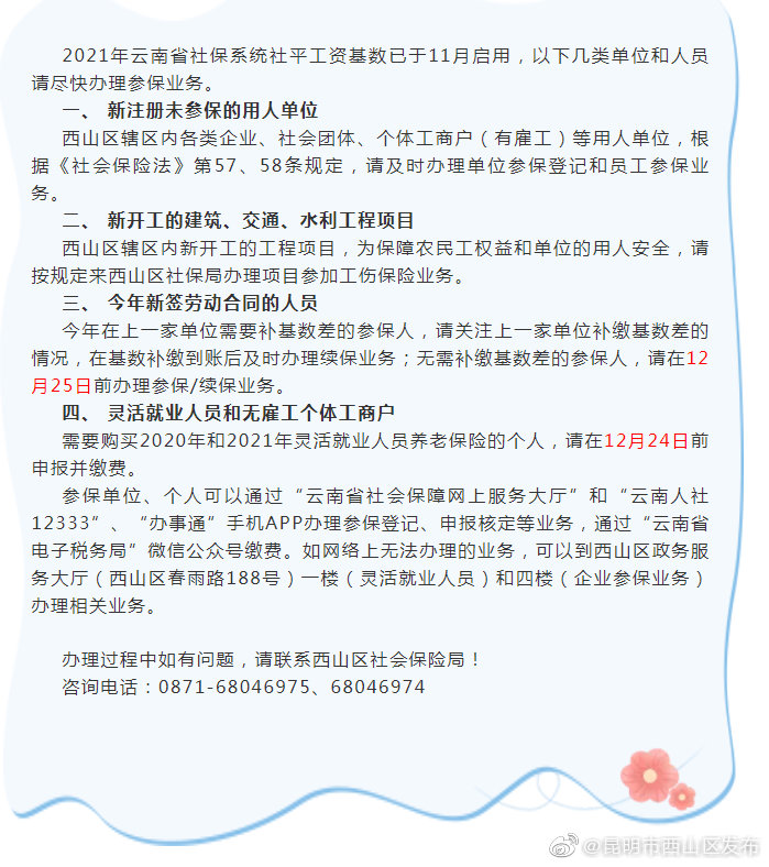
2021年云南省社保系统社平工资基数已于11月启用,以下几类单位和人员请尽快办理参保业务。
本文由昆明信息港机器人小明转载自"“昆明市西山区发布”微博"
广告热线: (0871)65364045 新闻热线: (0871)65390101
24小时网站违法和不良信息举报电话: 0871-65390101 举报邮箱: 2779967946@qq.com
互联网新闻信息服务许可证: 53120170004
增值电信业务经营许可证(ICP): 滇B2-20090009