昆明信息港
彩龙社区
文山
社会
正文
民生服务
出行
财经
教育
健康
文化
旅游
招聘
嵩明发放首张三孩《生育服务证》!
2021-09-03 23:22
来源:“嵩明发布”微博
上一篇
开学季来临,这份校园安全锦囊快收藏!
来源:云南省人民政府网
2021-09-03
下一篇
COP15全球短视频征集作品传播及播放量近10亿次!网友花式点赞生物多样性世界
来源:“昆明五华发布”微博
2021-09-03
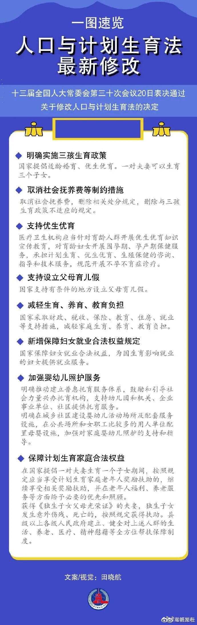
近日,来自上禾社区的朱先生、李女士夫妇在杨桥街道为民服务中心仅用10分钟时间,顺利领到三孩《生育服务证》,成为嵩明县领取三孩《生育服务证》第一人,这也标致着三孩生育政策在嵩明全面实施。
嵩明发放首张三孩《生育服务证》!
本文由昆明信息港机器人小明转载自"“嵩明发布”微博"
广告热线: (0871)65364045 新闻热线: (0871)65390101
24小时网站违法和不良信息举报电话: 0871-65390101 举报邮箱: 2779967946@qq.com
互联网新闻信息服务许可证: 53120170004
增值电信业务经营许可证(ICP): 滇B2-20090009