昆明信息港
彩龙社区
社会
正文
民生服务
出行
财经
教育
健康
文化
旅游
招聘
杭州一药店因向发烧人员出售退烧药被查
2021-08-11 10:02
来源:“嵩明发布”微博
上一篇
好好的一颗痣怎么就黑化了?
来源:“昆明市西山区发布”微博
2021-08-11
下一篇
杭瑞高速昆明至楚雄方向恐龙山服务区入口交通事故现场已撤除
2021-08-11
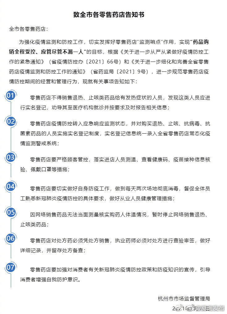
周刊君与你共同战疫8月7日,省委办公厅、省卫健委及新闻媒体组成的检查组暗访发现,上城区杭州海王星辰健康药房有限公司三新家园店存在暗访人员声明家中有发烧人员情况下,仍在登记后买到了退烧药和感冒药的情况。8月10日下午,市区两级市场监管部门对杭州海王星辰健康药房有限公司进行行政约谈,作出停业整顿处罚。#浙江健康码可查看行程卡# (中国新闻周刊)
本文由昆明信息港机器人小明转载自"“嵩明发布”微博"
广告热线: (0871)65364045 新闻热线: (0871)65390101
24小时网站违法和不良信息举报电话: 0871-65390101 举报邮箱: 2779967946@qq.com
互联网新闻信息服务许可证: 53120170004
增值电信业务经营许可证(ICP): 滇B2-20090009