昆明信息港
彩龙社区
民生服务
正文
民生服务
出行
财经
教育
健康
文化
旅游
招聘
昆明主城道路新能源车2小时内可免费停放
2021-08-06 19:42
来源:“云南发布”微博
上一篇
昆曲高速公路关箐至富源路段事故处理完毕
2021-08-06
下一篇
盘龙区人民政府鼓楼街道办事处公益性岗位招聘
来源:盘龙就业(微信)
2021-08-06
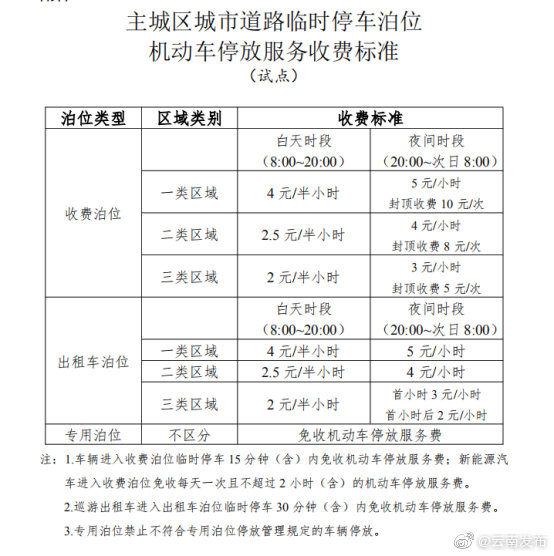
15分钟道路临时停车泊位免费,新能源车每天1次2小时内免费,出租汽车30分钟免费,夜间实行封顶收费……8月6日,由昆明市发展和改革委员会、市交通运输局、市住房和城乡建设局三部门联合发布通知,决定在主城区城市道路临时停车泊位试点机动车停放服务收费标准。收费标准戳下图查看↓↓↓(昆明市委宣传部)
本文由昆明信息港机器人小明转载自"“云南发布”微博"
广告热线: (0871)65364045 新闻热线: (0871)65390101
24小时网站违法和不良信息举报电话: 0871-65390101 举报邮箱: 2779967946@qq.com
互联网新闻信息服务许可证: 53120170004
增值电信业务经营许可证(ICP): 滇B2-20090009