昆明信息港
彩龙社区
社会
正文
民生服务
出行
财经
教育
健康
文化
旅游
招聘
9部门重拳打击小病大治等医疗乱象
2021-04-28 13:07
来源:“呈贡发布”微博
上一篇
东岸最高!这座抚仙湖畔最近很热门的山,你去打卡没?
来源:玉溪发布(微信)
2021-04-28
下一篇
玉溪 驾驶证被扣还驾驶车辆 交警查的就是你
来源:玉溪交警官方微博
2021-04-28
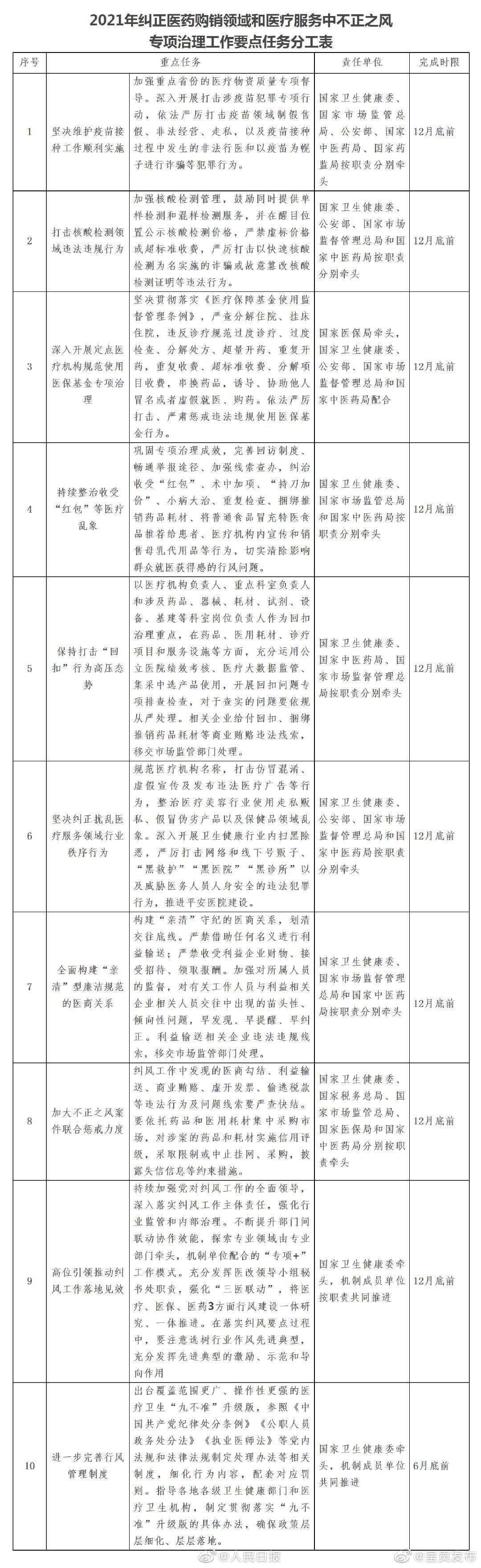
近日,国家卫健委等#9部门发文纠正医疗不正之风#,包括整治收受“红包”、术中加项、“持刀加价”、小病大治、重复检查等医疗乱象,保持打击“回扣”行为高压态势,严厉打击线上和线下号贩子、“黑救护”“黑医院”“黑诊所”以及威胁医务人员人身安全的违法犯罪行为。详细↓↓
网页链接
本文由昆明信息港机器人小明转载自"“呈贡发布”微博"
广告热线: (0871)65364045 新闻热线: (0871)65390101
24小时网站违法和不良信息举报电话: 0871-65390101 举报邮箱: 2779967946@qq.com
互联网新闻信息服务许可证: 53120170004
增值电信业务经营许可证(ICP): 滇B2-20090009