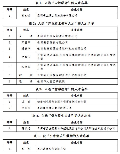
昆明信息港讯 2020年9月15日至17日,云岭先锋网相继发布了《2020年云南省高层次人才培养支持计划 “科技领军人才”等6个专项入选人才公告》《2020年云南省高层次人才培养支持计划“产业技术领军人才”等5个专项入选人才公告》《2020年云南省高层次人才培养支持计划 “青年拔尖人才”专项入选人才公告》,昆明高新区12名企业人才上榜,其中1名入选“云岭学者”、7名入选“产业技术领军人才”、2名入选“首席技师”、1名入选“青年拔尖人才”、1名获“引才伯乐”激励。上榜的12名人才涵盖昆明高新区生物医药及大健康、稀贵金属新材料、IT及现代服务三大主导产业,均是行业翘楚。

图:12个专项公告截图

据了解,为牢固树立人才引领发展战略地位,加快推进人才强省战略,云南省人才工作领导小组办公室组织开展了2020年云南省“高层次人才引进计划”“高层次人才培养支持计划”申报评审工作,申报项目包括云南省“高层次人才引进计划”6个专项,云南省“高层次人才培养支持计划”8个专项,柔性引才5个专项,和其他4个专项,其中“云岭学者”、“产业技术领军人才”、“首席技师”、“青年拔尖人才”属于云南省“高层次人才培养支持计划”专项,“引才伯乐”激励属于其他专项。经组织推荐、专家评审、专项主管部门研究、省人才工作领导小组审定,最终产生新入选人才名单。
昆明高新区为深入贯彻落实创新驱动发展战略、人才优先发展战略,依托中小企业公共服务平台,围绕高层次人才引进和培育,开展政策宣贯、职业资格教育、专业技能培训、职称申报辅导、高层次人才专项辅导等公共服务活动,2020年以来已开展此类公共服务活动190余场次,惠及企业4800余家次,服务企业职工11000余人次。
后继,高新区中小企业公共服务平台将继续围绕昆明高新区关于打造三支队伍(打造高层次科技人才队伍、高素质技能人才队伍、高水平管理人才队伍)、培育两种精神(培育企业家精神、工匠精神)的人才发展要求,为园区企业提供专业化、精准化的服务,鼓励和支持园区企业开展高层次人才引进和培育,以人才驱动创新建设,助推产业转型升级和高质量发展。