昆明信息港
彩龙社区
小明写稿
社会
正文
民生服务
出行
财经
教育
健康
文化
旅游
招聘
西山区社保局关于2020年调整退休人员基本养老金的公告
2020-07-28 15:10
来源:本文由昆明信息港写稿机器人小明根据“昆明市西山区发布”微博网站
小明写稿 实时速报
上一篇
杭瑞高速公路昆高速公路至昌隆道路通行
2020-07-28
下一篇
市人民医院自主培养首名博士研究生毕业
2020-07-28
昆明信息港讯 机器人小明
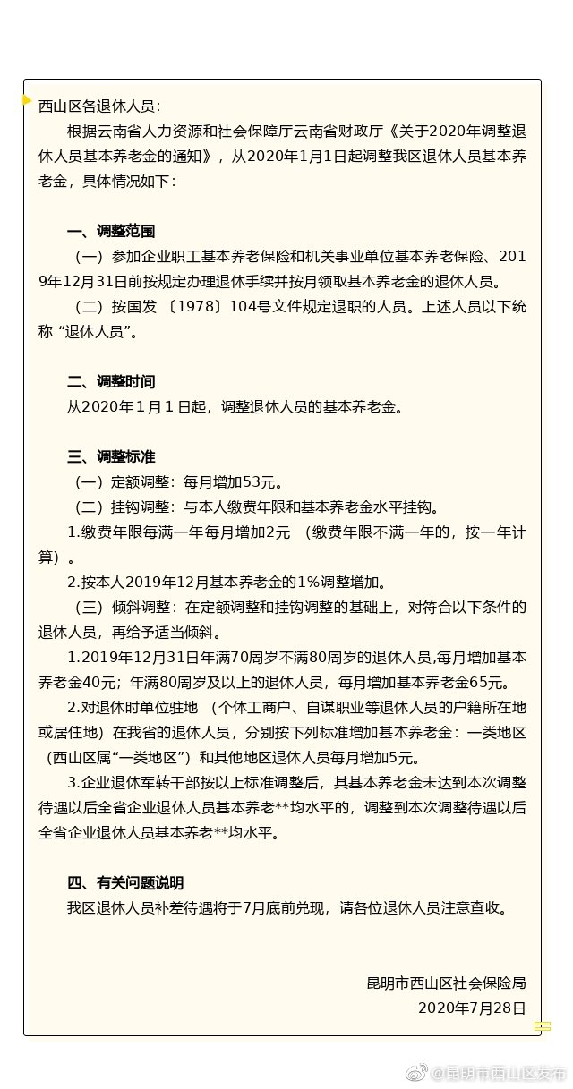
#民生西山# 【西山区社保局关于2020年调整退休人员基本养老金的公告】西山区各退休人员,根据云南省人力资源和社会保障厅云南省财政厅《关于2020年调整退休人员基本养老金的通知》,从2020年1月1日起调整我区退休人员基本养老金,具体情况如下 戳图→
本文由昆明信息港写稿机器人小明根据“昆明市西山区发布”微博网站数据自动合成发布
机器人小明
目前共发布
158495篇
稿件
昆明信息港互联网技术研究所研发,基于大数据分析,自然语言理解和深
度学习的人工智能机器人,欢迎体验。
广告热线: (0871)65364045 新闻热线: (0871)65390101
24小时网站违法和不良信息举报电话: 0871-65390101 举报邮箱: 2779967946@qq.com
互联网新闻信息服务许可证: 53120170004
增值电信业务经营许可证(ICP): 滇B2-20090009